Anasayfa
English
İletişim
Hızlı Erişim
Akademik Takvim
Anketler
Bilgi Edinme
Bilgi Paketi
Dijital Ekosistem NOHUROTA
Diş Hekimliği Fakültesi Randevu
Entegre Veri Platform NOHUMETRİK
Etkinlik Talep Formu
Merkezi Login Sistemi NOHULOGIN
NUBulut
Öğrenci e-posta
Personel e-posta
Telefon Rehberi
Uzaktan Eğitim Sistemi
Yemek Menü
Yemekhane Sanal Pos
NİĞDE ÖMER HALİSDEMİR ÜNİVERSİTESİ
Niğde Teknik Bilimler Meslek Yüksekokulu
Yüksekokulumuz
Müdür Mesajı
Sayılarla Okulumuz
misyon-vizyon
Genel Bilgi
Faaliyet Raporu
Yönetim
Müdür
Yüksekokul Kurulu
Yönetim Kurulu
Müdür Yardımcıları
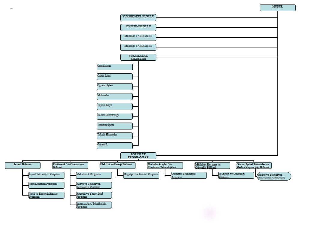
Organizasyon Şeması
İdari Personel
Kurullar ve Komisyonlar
Bölümler
Elektronik Ve Otomasyon
Mekatronik
Radyo Ve Televizyon Teknolojisi
Robotik ve Yapay Zeka Programı
İnsansız Araç Teknikerliği
Elektrik Ve Enerji
Doğal Gaz Ve Tesisatı Teknolojisi
Görsel, İşitsel Teknikler Ve Medya Yapımcılığı
Radyo Ve Televizyon Programcılığı
İnşaat
İnşaat Teknolojisi
Yapı Denetimi
Yeşil ve Ekolojik Bina Teknikerliği
Motorlu Araçlar Ve Ulaştırma Teknolojileri
Otomotiv Teknolojisi
Mülkiyet Koruma Ve Güvenlik
İş Sağlığı Ve Güvenliği
Araştırma
Projeler
Yayınlar
Ödüller
Laboratuvarlar
Öğrenci
Ders Programı
Sınav Giriş Yerleri
Akademik Takvim
Çalışma Alanları
Öğrenci Otomasyonu
Sınav Takvimi
Öğrenci Temsilciliği
Staj
Mezun Bilgi Sistemi
Yatay Geçiş
Formlar
Personel Formları
Öğrenci Formları
MEDEK
Başvuru Süreci
Kalite
Kalite El Kitabı
Birim Kalite Komisyonu
Birim Süreç Takvimi
Birim Danışma Kurulu
Komisyon Kararları
Raporlar
İyileştirmeler
Risk Değerlendirmesi
Program uyum analizi
Eylem Planı Takvimi
Görev Tanımları
İş Akış Süreçleri
Stratejik Plan
Öğrenci Kalite Temsilcileri
Niğde Teknik Bilimler Meslek Yüksekokulu
Organizasyon Şeması
Organizasyon Şeması
Son Güncelleme Tarihi:15.01.2026